차이나칼리지
유학뉴스
유학 후기
학교탐방
중국 장학금안내
방학연수
☆ 왜 중국방학연수인가
북경대
동화대
청도종로어학원
어학연수
☆ 왜 중국어학연수인가
☆ 단장기연수
북경어언대학
북경사범대학
천진대학
복단대학
화동사범대학
상해외국어대학
상해재경대학
절강대학
요녕사범대학
대련외국어대학
청도도시대학
본과
☆본과 모집요강
북경어언대학교
북경사범대학교
천진대학교
복단대학교
화동사범대학교
상해외국어대학교
상해재경대학교
절강대학교
요녕사범대학교
대련외국어대학교
청도도시대학교
청도종로학원
중국어 집중코스
20주보장반+본과진학
입학신청안내
온라인 수속신청
수속진행절차
로그인
회원가입
차이나칼리지
유학뉴스
유학 후기
학교탐방
중국 장학금안내
방학연수
☆ 왜 중국방학연수인가
북경대
동화대
청도종로어학원
어학연수
☆ 왜 중국어학연수인가
☆ 단장기연수
북경어언대학
북경사범대학
천진대학
복단대학
화동사범대학
상해외국어대학
상해재경대학
절강대학
요녕사범대학
대련외국어대학
청도도시대학
본과
☆본과 모집요강
북경어언대학교
북경사범대학교
천진대학교
복단대학교
화동사범대학교
상해외국어대학교
상해재경대학교
절강대학교
요녕사범대학교
대련외국어대학교
청도도시대학교
청도종로학원
중국어 집중코스
20주보장반+본과진학
입학신청안내
온라인 수속신청
수속진행절차
로그인
회원가입
통합 검색
통합 검색
중유모 게시판보기
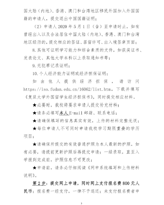
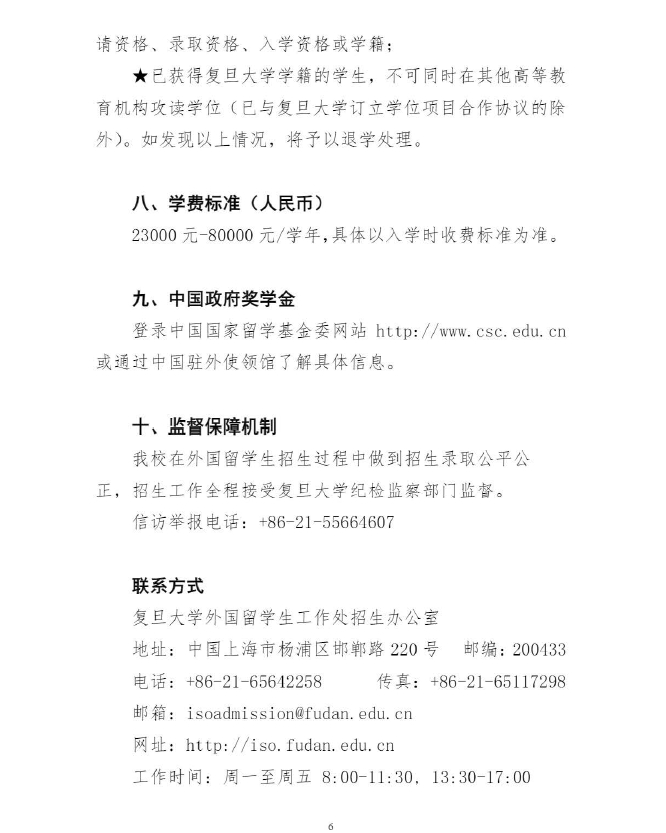
2024년 9월 복단대학 본과 모집요강
작성자
관리자
조회수
657
2024-05-03 21:27:55
2024년 복단대 본과 전공별 입학조건.pdf
2024년 복단대학교 외국인 유학생 학부 입학전형 무필기 모집요강(중국어로 진행).pdf
2024년 푸단대학교 외국인 학부생 필기시험 면제 대상 목록 II (IB, A-level, ATAR, NCEA 시험 성적 보유자에 해당).pdf
2024년 푸단대학교 외국인 학부생 필기시험 면제 대상자 I (SAT, AP, ACT 성적 보유자에 한함).pdf
2024년 푸단대학교 외국인 학부생 필기시험 면제 자격 목록 III (Abitur 및 Baccalaureat 일반 시험 점수 보유자에게 적용됨).pdf
댓글
0
등록순
최신순
답글순
댓글 등록권한이 없습니다.
댓글 쓰기
목록으로
답글 보기
삭제
답글
개
등록순
최신순
답글 쓰기
답글 쓰기
게시글을 삭제하시겠습니까?
댓글을 삭제하시겠습니까?
공유 하기
×
로딩중..
댓글 0